山东省人民政府关于印发山东省残疾人事业发展“十三五”规划的通知
山东省人民政府
关于印发山东省残疾人事业发展
“十三五”规划的通知
鲁政发〔2016〕33号
各市人民政府,各县(市、区)人民政府,省政府各部门、各直属机构,各大企业,各高等院校:
现将《山东省残疾人事业发展“十三五”规划》(以下简称《规划》)印发给你们,请认真贯彻执行。
山东省人民政府
2016年12月23日
(此件公开发布)
山东省残疾人事业发展“十三五”规划
为贯彻落实党中央、国务院关于残疾人事业发展的一系列重要部署,进一步保障和改善残疾人民生,加快推进残疾人小康进程,依据《国务院关于加快推进残疾人小康进程的意见》(国发〔2015〕7号)、《国务院关于印发〈“十三五”加快残疾人小康进程规划纲要〉的通知》(国发〔2016〕47号)和《山东省国民经济和社会发展第十三个五年规划纲要》,制定本规划。
一、发展现状和面临的形势
省委、省政府高度重视残疾人事业发展。“十二五”时期特别是党的十八大以来,进一步将残疾人事业纳入经济社会发展大局,制定实施了一系列推进残疾人事业发展、优惠扶持残疾人的政策法规,推动了残疾人事业与经济社会协调发展。开展全省残疾人基本服务状况和需求实名调查,获取了172万名持证残疾人和暂未持证残疾儿童的基本服务状况和需求。实施困难残疾人生活补贴和重度残疾人护理补贴制度,138.3万人次受益。加强保障困难残疾人基本生活,47.1万贫困残疾人纳入最低生活保障制度。深入开展康复救助,为146.6万残疾人提供基本康复服务,其中69988名0-6岁残疾儿童得到免费抢救性康复,2341名听障儿童接受免费人工耳蜗植入手术。实施“百千万残疾人就业创业扶贫工程”,奖励扶持604个残疾人就业创业扶贫基地、4707名残疾人创业标兵和致富能手。积极落实残疾人康复扶贫贷款政策,累计发放贷款1.6亿元,贴息资金945万元。开展基层党组织助残扶贫工程,4.4万个基层党组织结对帮扶11.5万户贫困残疾人家庭脱贫增收。残疾人就业保障金征收额连续5年增长,全省共征收47.7亿元。认真落实《山东省特殊教育提升计划(2014-2016年)》(鲁政办发〔2014〕25号),2.4万名残疾儿童少年在校学习,1936名残疾学生被高等院校录取。文化体育服务不断拓展,累计建设残疾人健身示范点120个,成功举办第九届全省残疾人运动会,在国内外重大残疾人体育比赛中,共获得金牌99枚、银牌110枚、铜牌99枚。残疾人事业宣传阵地更加巩固,省市两级广播电台开播残疾人节目18个,电视手语栏目11个。大力改善残疾人无障碍生活环境,为17.3万户残疾人家庭进行无障碍改造或配发无障碍器具,为9.9万残疾人发放机动轮椅车燃油补贴,2115名残疾人领取汽车驾驶证。省级残疾人康复中心建成并投入使用,市级残疾人康复中心已建成10处、在建5处,县级残疾人康复中心已建成100处,在建26处。成立山东特殊教育职业学院,特殊教育办学层次和办学水平进一步提高。持续加强干部队伍建设,全省举办各类培训班2496期,培训残疾人工作者和专业技术人员94105人次。坚持抓基层、打基础,全省共选聘2273名乡镇(街道)专职干事、64520名村(社区)专职委员,形成了横向到边、纵向到底的残疾人组织网络。省委、省政府隆重表彰自强模范、助残先进集体和个人,涌现出一大批残疾人自强典型,全社会扶残助残、参与支持残疾人事业发展的氛围更加浓厚。
但与此同时,我省还有27.39万残疾人尚未脱贫,残疾人就业还不够充分,城乡残疾人家庭人均收入与社会平均水平差距仍然较大。康复、教育、托养等基本公共服务还不能满足残疾人的需求,残疾人事业城乡区域发展不平衡,基层为残疾人服务的能力比较薄弱,专业服务人才相当匮乏,残疾人平等参与社会生活还面临不少困难和障碍。残疾人群体仍然是全面建成小康社会的难点和重点。“十三五”时期是全面建成小康社会的决胜阶段。残疾人既是全面小康社会的受益者,也是重要的参与者和建设者。没有残疾人的小康,就不是真正意义上的全面小康。“十三五”时期,必须优先补上残疾人事业的短板,加快推进残疾人小康进程,尽快缩小残疾人状况与社会平均水平的差距,帮助残疾人共享经济社会发展成果,与全省人民一道奔小康。
二、总体要求
全面贯彻党的十八大和十八届三中、四中、五中、六中全会精神,深入贯彻习近平总书记系列重要讲话和视察山东重要讲话、批示精神,围绕“四个全面”战略布局,以创新、协调、绿色、开放、共享的发展理念为引领,按照“一个定位、三个提升”的要求,把加快推进残疾人小康进程作为我省全面建成小康社会决胜阶段的重点任务,聚焦贫困、重度残疾人和残疾儿童,健全残疾人权益保障制度,完善扶残助残服务体系,大幅增加残疾人公共产品和公共服务供给,使残疾人基本生活得到保障、收入水平大幅提高、生活质量明显改善、融合发展持续推进,让广大残疾人安居乐业、衣食无忧,生活得更加殷实、更有尊严。
(一)坚持政府主导与社会参与、市场推动相结合。既要突出政府责任,将残疾人服务纳入全省公共服务体系予以优先发展,促进残疾人事业发展水平与经济文化强省建设的要求、与残疾人日益增长的物质文化需求相适应,依法维护好残疾人平等权益;又要充分开发社会资源,发挥社会力量、残疾人组织和市场机制作用,满足残疾人多层次、多样化的需求。
(二)坚持普惠与特惠相结合。既要通过普惠性制度安排给予残疾人公平待遇,保障他们的基本生存发展需求;又要通过特惠性制度安排给予残疾人特别扶助和优先保障,解决好他们的特殊困难和特殊需求。
(三)坚持兜底保障与就业增收相结合。既要加大政府投入,履行好兜底保障职责,确保残疾人基本民生,保障残疾人的生存权;又要鼓励社会帮扶,动员和引导社会各界支持、帮助残疾人,为残疾人就业创业创造条件、搭建平台,促进残疾人就业增收、融合发展。
(四)坚持统筹兼顾与分类指导相结合。既要加强对农村和老区、湖区、矿区、山区等地区和贫困、重度残疾人的重点扶持,统筹推进城乡区域和不同类别残疾人小康进程;又要充分考虑城乡和地区差异,使残疾人小康进程与当地经济社会发展水平和全面小康进程相协调、相适应。
(五)坚持增进残疾人福祉和促进残疾人自强自立相结合。既要解决好残疾人最关心、最直接、最现实的利益问题,不断增进和提高残疾人福祉;又要促进残疾人事业全面发展,加快提高残疾人自我发展能力,激励残疾人自强自立,充分发挥残疾人的积极性、主动性和创造性,帮助残疾人通过自身努力创造更加幸福的生活。
三、总体目标
到2020年,残疾人事业法规政策体系更加完善,残疾人权益保障制度和基本公共服务体系更加健全,残疾人融入和参与社会更加广泛,残疾人事业与我省经济社会协调发展;残疾人脱贫攻坚任务顺利完成,残疾人社会保障和基本公共服务水平大幅提高,残疾人群众幸福感、获得感明显增强,共享全面建成小康社会的成果,在全面建成小康社会进程中走在全国前列。
(一)农村贫困残疾人如期脱贫。按照省委、省政府“442”(即2016-2018年每年分别完成任务总量的40%、40%、20%)年度脱贫进度要求,进一步推动贫困残疾人在康复医疗、基本住房、文化教育、技能培训、就业创业、社会保障、托养照料、无障碍环境等方面得到制度性保障,确保城乡贫困残疾人于2018年全部实现脱贫;2019-2020年进一步巩固脱贫成果,确保所有脱贫残疾人都能达到“两不愁、三保障”标准。
(二)残疾人社会融合和发展状况显著改善。残疾人平等权益得到更好保障,受教育水平明显提高,就业更加充分,文化体育生活更加丰富活跃,自身素质和能力不断增强,平等发展和参与社会更加广泛深入。
(三)残疾人工作体制机制更加成熟。党委领导、政府负责、社会参与、残联组织充分发挥作用的体制机制更加完善,残疾人组织体系更加健全,基层残疾人组织和残疾人工作更加活跃,服务残疾人更加精准、到位。
(四)社会力量参与残疾人事业发展更加广泛。人道主义思想深入人心,残疾人慈善事业快速发展;孵化、培育和发展社会组织参与残疾人公共服务,基层残疾人综合服务能力显著增强;借助社会服务机构的专业力量,残疾人公共服务专业化水平不断提升。

四、主要任务和政策措施
(一)扎实做好残疾人基本民生兜底保障。
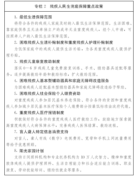
1.加大残疾人社会救助力度。将符合条件的残疾人家庭及时纳入最低生活保障范围。生活困难、靠家庭供养且无法单独立户的成年无业重度残疾人,经个人申请,可按照单人户纳入最低生活保障范围。对以老养残、一户多残等特殊困难家庭中因抚养(扶养、赡养)人生活困难、事实无力供养的残疾人,符合特困人员救助供养有关规定的,纳入救助供养范围并逐步改善供养条件。对纳入城乡医疗救助范围的残疾人,稳步提高救助水平。加强严重精神障碍患者救治救助工作,建立严重精神障碍患者防治管理和康复服务机制。对精神障碍患者通过基本医疗保险、大病保险支付医疗费用后仍有困难,或者不能通过基本医疗保险、大病保险支付医疗费用的,应当优先给予医疗救助或临时救助。社会救助经办机构对于残疾人申请社会救助的,应当及时受理并提供相应便利条件。对生活无着的流浪、乞讨残疾人给予及时救助;健全流浪、乞讨残疾人返乡保障制度,对因无法查明身份信息而长期滞留的流浪、乞讨残疾人给予妥善照料安置。将符合条件的残疾人纳入惠民殡葬政策范围。加快残疾人各项补贴政策统筹整合,逐步建立以残疾等级为标准的补贴制度。
2.建立完善残疾人福利补贴制度。落实好困难残疾人生活补贴和重度残疾人护理补贴政策,适时调整补贴标准。继续做好参加居民基本养老保险的重度残疾人可以提前5年领取养老金政策的落实。完善残疾儿童康复救助制度,逐步提高残疾儿童少年福利保障水平。积极开展贫困残疾人基本型辅助器具适配和家庭无障碍改造。农村残疾人家庭和城镇享受最低生活保障或者低收入残疾人家庭,减半交纳或者免交生活用电、水、气、暖等费用。制定实施盲人、聋人特定信息消费支持政策,落实残疾人免费搭乘市内公共交通工具并给予便利有关规定。公园、旅游景点和展览馆、博物馆、文化馆、体育场馆等公共文化体育场所对残疾人免费或者优惠开放,并为残疾人提供方便和照顾。
3.建立完善残疾人保障制度。落实重度残疾人参加居民基本养老保险、符合条件的贫困和重度残疾人参加居民基本医疗保险由当地政府给予资助政策,鼓励有条件的地方逐步扩大资助范围、提高资助标准,帮助城乡残疾人普遍按规定参加各项社会保险。完善重度残疾人医疗支付制度,逐步扩大基本医疗保险支付的医疗康复项目范围。支持商业保险机构对残疾人实施优惠保险费率,开发适合残疾人的补充养老、补充医疗等商业保险产品。鼓励残疾人个人参加相关商业保险。
4.优先保障残疾人基本住房。将城镇住房困难残疾人家庭纳入城镇基本住房保障制度范围,对符合住房保障条件的城镇残疾人家庭给予优先轮候、优先选房、优先发放住房租赁补贴,适当增加搬迁补偿金。农村危房改造、异地移民搬迁等工程,同等条件下优先安排经济困难的残疾人家庭。实施分类补助标准等措施,兜底解决无力自筹资金的残疾人家庭危房改造,2017年完成农村贫困残疾人家庭存量危房改造任务。将残疾人居住环境无障碍建设和改造纳入城市公共设施配套建设一并规划实施。开展老旧社区居民楼电梯安装改造、残疾人廉价公租房试点工作,多种方式解决残疾人的基本住房问题。
5.加快发展残疾人托养照料服务。建立健全以家庭为基础、社区为依托、机构为支撑的残疾人托养服务体系,实现与儿童、老年人护理照料服务体系的衔接和资源共享。将残疾人托养服务机构建设纳入当地公共服务设施建设整体规划,到2020年,各设区市和有条件的县(市、区)建立1处专业性强、运行规范、具有示范效应和辐射作用的骨干示范托养服务机构,逐步提高托养服务能力。落实残疾人托养服务机构土地、税收、价格政策,引导和鼓励社会力量发展残疾人托养服务。残疾人托养服务机构的建设和运行,要参照当地养老服务机构税费减免等扶持标准,享受同等财政补贴和优惠扶持政策。继续实施“阳光家园计划”,提高托养机构规范化服务水平。对收养残疾儿童的家庭给予更多政策优惠支持,使更多的残疾儿童回归家庭生活。

(二)千方百计促进残疾人及其家庭就业增收。
1.加大农村残疾人扶贫开发力度。把农村贫困残疾人作为重点扶持对象全部纳入精准扶贫工作机制和贫困监测体系,将农村贫困残疾人生活水平提高和数量减少纳入脱贫攻坚考核指标,强化分类施策和精准帮扶,政策、项目向贫困残疾人倾斜,确保农村贫困残疾人在2018年如期脱贫。实施“百千万残疾人就业创业扶贫工程”,充分发挥农民专业合作社、农业产业化示范基地、龙头企业和残疾人扶贫基地的辐射带动作用,加强实用技术培训、社会化服务和金融信贷支持,确保有劳动能力的农村残疾人家庭至少参与1项养殖、种植、设施农业等增收项目。有序组织农村残疾人转移就业。在资产收益扶贫工作中,财政专项资金形成的资产可折股优先配置给贫困残疾人家庭。积极引导贫困残疾人家庭采取土地托管或林权、农村土地承包经营权入股和土地流转等方式,实现家庭资产增值增收。大力实施“第一书记”帮包村助残扶贫项目、基层党组织助残扶贫工程,依托“农村电商”“光伏扶贫”“农家书屋”等项目搭建政府、社会力量共同参与的残疾人扶贫开发平台。实施“千牵万·残疾人互联网+就业创业扶贫行动”,每年培养1000名残疾人电商扶贫带头人,广泛带动农村贫困残疾人就业脱贫。
2.依法推进残疾人按比例就业。建立各类用人单位按比例安排残疾人就业公示制度,建立按照比例安排残疾人就业岗位预留制度。机关、人民团体、事业单位、国有企业带头招录(聘)和安置残疾人就业,设置适合残疾人就业的岗位。各级党政机关在坚持具有正常履行职责的身体条件的前提下,对残疾人能够胜任的岗位,在同等条件下鼓励优先录用残疾人;未安排残疾人就业的事业单位申请使用空编招聘时,优先招聘符合条件的残疾人。推行用人单位按比例安排残疾人就业网上年审;出台对超比例安排残疾人就业用人单位的奖励办法,加大奖励力度。将安排残疾人就业情况纳入全省信用信息共享平台,列为企业履行社会责任内容。各类医疗机构要积极吸纳符合条件的盲人医疗按摩人员就业执业。积极做好残疾军人退役安置工作。建立残疾人就业保障金缴纳、使用情况公示制度,加强征收与管理,确保保障金及时、足额征缴到位。
3.积极发展残疾人集中就业、辅助性就业和多种形式就业。落实好集中安排残疾人就业税收优惠及政府优先采购集中、超比例安排残疾人就业单位产品和服务等政策。搭建残疾人集中就业单位产品和服务展销平台,培育残疾人集中就业产品和服务品牌。福利企业、盲人按摩机构和残疾人辅助性就业机构等残疾人集中就业单位参照社会福利机构享受城市建设与公用事业收费优惠。制定盲人按摩业扶持管理办法,促进盲人按摩业发展。出台支持残疾人辅助性就业实施办法,基本满足精神、智力和重度肢体残疾人等适宜人群的辅助性就业需求,按规定为辅助性就业残疾人提供工资性补贴和社会保险补贴,对辅助性就业机构设施设备、无障碍改造等给予补助。政府开发的适合残疾人就业的公益性岗位,应当按照不低于用工总数10%的比例安排残疾人就业。培育残疾人就业辅导员队伍,发展支持性就业。扶持残疾人亲属就业创业,实现零就业残疾人家庭至少有一人就业。
4.大力扶持残疾人自主创业、灵活就业。广泛开展“共享阳光·携手建功十三五”主题活动,培养、选拔和树立残疾人就业创业典型,促进和扩大城乡残疾人就业创业。加强残疾人职业技能培训,确保有需求的残疾人能接受职业技能培训和鉴定。建立残疾人创业孵化机制,为残疾人创业者提供低成本、便利化、全要素、开放式的综合服务平台和发展空间。对自主创业、灵活就业的残疾人和为残疾人提供就业岗位的个体工商户,按规定给予税费减免和社会保险补贴,在经营场所租赁、启动资金、设施设备购置、小额贷款贴息等方面予以扶持;创业担保贷款优先提供给符合条件的残疾人。鼓励残疾人网络就业创业,发展“互联网+”和电子商务,按规定给予设施设备和网络资费补助,相关费用从残疾人就业保障金支出。扶持残疾人社区就业、居家就业。扶持残疾人文化创意产业基地建设,支持残疾人参与非物质文化遗产传承、振兴传统工艺、家庭手工业等项目。促进残疾妇女就业创业,拓宽盲人、聋人就业渠道。探索残疾人驾驶符合国家标准的小型汽车在符合驾驶和运营安全要求的前提下,提供城乡社区与车站及公交站点间的短距离运输服务。
5.切实加强残疾人就业服务和劳动权益保护。2017年全面完成省、市、县三级残疾人就业服务机构规范化建设,提升服务水平和能力,发挥服务示范作用;培育和发展就业服务类残疾人社会组织,积极推进政府购买残疾人就业服务,建立健全残疾人就业服务网络;各级残疾人就业服务机构和公共就业服务机构免费向残疾人提供职业指导、职业介绍等就业服务,对就业困难的残疾人提供就业援助。完善残疾人就业创业网络服务平台,加快推进残疾人就业创业服务信息化,实现部门间和区域内残疾人就业信息互联互通。建立高校残疾人毕业生数据库和就业见习、实习制度,加强残疾人教育机构、就业服务机构和用人单位之间的转衔服务。广泛开展残疾人职业技能竞赛;发挥各级各类残疾人职业培训基地作用,为有就业意愿和相应能力的残疾人普遍提供职业技能培训、岗位技能提升培训和创业培训;用残疾人就业保障金对残疾人自主参加的职业培训给予补贴。加强劳动保障监察,消除影响残疾人平等就业的制度障碍和就业歧视,切实维护残疾人劳动保障权益。

(三)着力提升残疾人基本公共服务水平。
1.加强残疾预防工作。制定实施山东省残疾预防行动计划(2017-2020年),加强残疾预防工作组织领导,加大残疾预防人才培养、设施设备和工作经费投入力度。广泛开展以社区和家庭为基础、以一级预防为重点的三级预防工作,建立残疾筛查、诊断、随报、评估一体化的残疾监测网络,形成统一的残疾报告制度,提高残疾预防工作的专业化、信息化、科学化水平。加强出生缺陷综合防治,建立覆盖城乡居民,涵盖孕前、孕期、新生儿各阶段的出生缺陷防治服务制度。针对遗传、疾病、环境、意外伤害等主要致残因素,广泛开展残疾预防宣传教育活动,增强全社会残疾预防和康复的意识与能力。到2020年,残疾预防工作体系和防控网络更加完善,全社会残疾预防意识与能力显著增强,可比口径残疾发生率处于较低水平。
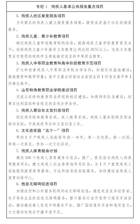
2.保障残疾人基本康复需求。制定实施山东省残疾预防和残疾人康复办法。以残疾儿童和持证残疾人为重点,采取多种形式,实施精准康复,为残疾人提供基本康复服务,努力实现残疾人“人人享有康复服务”的目标。继续实施残疾儿童抢救性康复、残疾人辅助器具适配、防盲治盲、防聋治聋等重点康复项目,逐步提高救助标准。加强残疾人健康管理和社区康复,社区卫生服务中心、乡镇卫生院、村卫生室根据残疾人康复需求设立康复站或康复室;依托专业康复机构指导社区和家庭为残疾人实施康复训练,将残疾人社区医疗康复纳入城乡基层医疗卫生机构考核内容,推动基层医疗卫生机构普遍开展残疾人医疗康复。加强康复医疗机构建设,健全医疗卫生、特殊教育等机构的康复服务功能。加强残疾人专业康复机构建设,建立医疗机构与残疾人专业康复机构双向转诊制度。省级残疾人康复中心要加大康复专业技术人才的配备和培养力度,发挥示范带头作用,市级康复中心及相关定点机构要实现残健合一的融合式康复训练。培育和发展康复服务类残疾人社会组织,积极促进民办康复机构发展。加强政府与社会资本合作,扩大政府购买残疾人康复服务,采用公办民营、民办公助等形式,推动康复医院以及精神、智力等残疾人康复机构建设。
3.加强辅助器具推广和适配服务。贯彻落实《国务院关于加快发展康复辅助器具产业的若干意见》(国发〔2016〕60号),整合社会资源,大力推进康复辅助器具产业发展,构建多元化的辅助器具服务网络。到2020年,基本建立满足残疾人基本型辅助器具服务需求的政策保障体系。扶持便利、经济、实用、舒适、环保、智能辅助器具研发生产,推广个性化辅助器具适配服务,鼓励高等院校、科研机构、企业、社会组织等参与辅助器具研发、生产、流通、适配、租赁和转借服务,加大对泰安市辅具产业园和省内具有辅助器具生产能力企业的扶持力度。充分发挥省残疾人辅助器具服务资源中心作用,提升服务机构规范化水平。创新辅助器具服务模式,应用大数据、“互联网+”、物联网等技术建设全省范围内辅助器具远程服务平台和产业发展促进平台,鼓励基层机构应用互联网终端设备。
4.提高残疾人受教育水平。全面推进全纳教育,构建布局合理,医教、康教结合,学段衔接,普职融通的特殊教育体系。全面提高残疾儿童少年义务教育普及水平,提高特殊教育学校招生能力,增加招生类别。规范送教上门服务工作,一人一案解决好未入学适龄残疾儿童少年义务教育问题,使每个有学习能力的残疾孩子都能接受合适的教育。积极发展残疾儿童学前教育,特殊教育学校、取得办园许可的残疾儿童康复机构和有条件的儿童福利机构要增设附属幼儿园或学前教育部。加快发展以职业教育为主的残疾人高中阶段教育。大力推行融合教育,建立随班就读(随园保教)支持保障体系,残疾学生5人(含)以上的学校(幼儿园)要建立特殊教育资源教室,落实特殊教育学校与普通学校定期交流机制,提高普通学校(幼儿园)接收残疾学生的能力,不断扩大融合教育规模。为残疾儿童、青少年实施从学前到高中阶段免费教育。鼓励特殊教育学校实施学前教育。完善中高等融合教育政策措施,中等职业学校、普通高校在招生录取、专业学习、就业等方面加强对残疾学生的支持保障服务。加大残疾学生就学支持力度,对符合资助政策的残疾学生和残疾人子女优先予以资助,逐步提高资助水平;实施“共享阳光·山东省残疾大学生励志助学项目”,帮助残疾学生不断提高受教育水平。落实并完善残疾学生特殊学习用品、教育训练、生活费和交通费等补助政策。制定实施残疾青壮年文盲扫盲行动计划,全面开展残疾青壮年文盲扫盲工作。
5.巩固特殊教育发展基础。健全特殊教育保障机制,增设特殊教育项目,继续改善特殊教育学校办学条件,提高特殊教育学校生均公用经费标准。深化特殊教育课程改革,创新医教、康教结合教育模式,提高特殊教育教学质量和水平。加大特殊教育教师培养力度,鼓励师范类院校和其他高校增设特殊教育专业。师范院校要开设特殊教育必修或选修课程,培养师范生的全纳教育理念和指导残疾学生随班就读的教学能力。支持济南大学、山东体育学院、潍坊学院、滨州医学院、菏泽学院和山东特殊教育职业学院发展特殊教育。保障特教教师待遇,改革特教教师培养模式,培养一批复合型特教教师。落实山东省特殊教育教职工编制标准,保证特殊教育学校、随班就读学校和随园保教幼儿园配足配齐特教教师。适合社会力量提供的教学辅助和工勤等服务,采用政府购买服务等方式解决。加强残疾人中高等特殊教育职业院校建设,完成山东特殊教育职业学院新校区建设,按要求达到国家和省规定的各项办学条件。依托济南大学等高等院校建立山东省特殊教育资源中心。提高特殊教育信息化水平,依托齐鲁特教网建设特殊教育资源库,利用网络远程教育资源,为残疾人提供方便快捷的受教育机会。落实《国家手语和盲文规范化行动计划(2015—2020年)》(残联发〔2015〕47号),建立手语盲文培训联络工作站,推广国家通用手语和通用盲文,提高手语、盲文信息化水平。
6.繁荣发展残疾人文化体育。将残疾人作为公共文化体育服务的重点人群,公共文化惠民工程、全民健身工程、全民阅读工程、公共文化体育服务机构和基层综合性文化服务中心要增加受残疾人欢迎的服务内容和活动项目,各类公共文化场所免费向残疾人开放,提供设施及信息交流无障碍服务。市、县(市、区)两级公共图书馆普遍设立盲人阅览室,定期增配、及时更新适合残疾人阅读的读物及阅读辅助设备。开展残疾人文化周、残疾人文化进社区、送电影进社会福利机构、残疾人文化建设示范社区培育活动。支持创作、出版残疾人文学艺术精品力作,培育残疾人文化艺术品牌。加大对残疾人文化创意产业的支持力度,引导和支持各类文化产业企业吸纳残疾人从事文化工作。培育建设一批残疾人文化从业创业示范基地。开展残疾人特殊艺术项目发掘保护,加强特殊艺术人才培养,扶持以特殊教育学校为主的残疾人特殊艺术人才培养基地。举办第九届全省残疾人艺术汇演和第八届全省特教学校学生艺术汇演,组织参加全国残疾人艺术汇演。成立山东省残疾人文学艺术界联合会,建立健全残疾人文化人才档案。开展残疾人文化艺术国际交流。
实施“残疾人体育健身计划”,推动残疾人康复体育和健身体育广泛开展,促进残疾人竞技体育和群众体育均衡发展。大力培育“残疾人体育健身示范点”,培养残疾人体育健身指导员,引导残疾人相对集中的基层单位结合康复训练、职业培训、特殊教育等,开展形式多样的残疾人体育健身活动。开展残疾人康复体育、健身体育进社区、进家庭活动,公共体育设施免费向残疾人开放。根据残疾人体育运动的特殊需求,加快残疾人体育训练设施建设,建设省残疾人体育训练中心,设立残疾人体育训练基地。加强残疾人体育人才培养,建立完善优秀残疾人运动员选拔培养和激励机制。培育残疾人体育技术人员和管理人员队伍,建立相对稳定、有较高水平的残疾人体育教练员队伍。加强残疾人体育教育和科研工作,把残疾人体育纳入特殊教育院校教学计划。举办第十届全省残疾人运动会,组织参加2019年第十届全国残疾人运动会和第七届全国特奥会。积极备战北京2022年冬季残奥会。解决好在国内外重大体育比赛中做出突出贡献的优秀残疾人运动员的教育、就业和社会保障等问题。
7.全面推进城乡无障碍环境建设。贯彻落实《无障碍环境建设条例》(国务院令第622号),加强无障碍环境建设整体规划和学术理论研究。完善无障碍环境建设政策和标准,加强无障碍通用产品和技术的研发应用,重点推进居家无障碍、社区无障碍、行业无障碍、城乡公共设施无障碍标准化工作进程。把无障碍环境建设纳入城乡建设规划和文明城市、文明单位考核评比内容,完善无障碍督导工作机制。加快推进机关、学校、社区、社会福利、公共交通等公共场所和设施的无障碍改造,逐步推进农村地区无障碍环境建设。开展无障碍环境市县村镇创建工作。鼓励盲人使用导盲犬,加大对东营导盲犬培训基地、嘉祥县和临沭县的无障碍车间国家试点工作的扶持力度。制定残疾人驾驶汽车培训激励政策,实现残疾人驾驶汽车培训和考试服务无障碍。
大力推进互联网和移动互联网信息服务无障碍工作,鼓励和扶持服务残疾人的电子产品、移动应用软件(APP)等开发应用。推进政府信息以无障碍方式发布,省、设区市政府网站实现无障碍化,新闻发布会增加通用手语服务。公共服务场所、公共交通工具要提供文字、电子字幕和语音提示,必要时要提供手语、盲文服务。省、市和有条件的县(市、区)的主要电视频道尽快开办手语新闻节目,电视新闻、影视作品和节目要加配字幕。加快推进食品药品信息识别无障碍,加强残疾人无障碍应急救助服务。
8.建立残疾人基本公共服务标准体系。根据全省经济社会发展和基本公共服务水平,建立完善我省残疾人基本公共服务地方标准体系。重点在残疾人康复护理服务、生活托养服务、教育培训服务、就业创业服务、扶贫救助服务等领域制定基本服务标准和相关服务机构评价标准;推动辅助器具、无障碍产品生产企业将自主知识产权和创新技术转化为标准,用标准提升带动产品制造水平提升和产业升级发展;加大城乡无障碍环境标准体系建设,制定实施无障碍设施建设标准。加强绩效考核,提高残疾人基本公共服务制度化、标准化、均等化、专业化水平,培育建立残疾人服务品牌。
加强政府和公共服务机构网站无障碍改造,推进电信业务经营者、电子商务企业的信息无障碍服务,窗口服务行业开展学习通用手语活动,推动建设聋人信息中转服务平台。推广国家通用手语和通用盲文,大力推动电视台开播手语节目。

(四)切实加强法制建设保障残疾人合法权益。
1.完善残疾人权益保障政策法规体系。社会建设和民生等领域立法过程应听取残疾人和残疾人组织意见。加快残疾人配套立法进程,开展残疾人康复救助、社会福利、教育、盲人按摩、反残疾歧视等立法研究。促进地方残疾人权益保障立法和优惠扶助政策制定。建立残疾人权益保障法律、法规、规章信息公开系统。加快制定出台山东省无障碍环境建设管理办法,全省形成完善的残疾人权益保障法律法规体系。
2.抓好残疾人权益保障法律法规的宣传执行。将有关残疾人的法律法规纳入我省全民普法教育规划,积极开展议题设置,运用互联网和新媒体加大普法宣传力度。针对不同类别残疾人的特点和需求,开展实用、便捷、高效的普法活动。积极开展“送法上门”服务和残疾人学法用法专项活动,提高残疾人对相关法律法规政策的知晓度和维权能力。政府部门带头落实残疾人权益保障法律法规,依法开展残疾人工作,依法维护残疾人权益。企事业单位、社会组织和公众要认真履行扶残助残的法定义务,配合各级人大、政协开展执法检查、视察和调研,促进残疾人权益保障法律法规的有效实施。严厉打击侵犯残疾人合法权益的违法犯罪行为。
3.创新残疾人权益保障机制。充分发挥各级综治委维护残疾人权益工作小组的协调作用,推动建立残疾人权益保障协商工作机制。拓宽残疾人和残疾人组织民主参与渠道,有效发挥残疾人、残疾人亲友和残疾人工作者人大代表、政协委员在国家政治生活中的重要作用。办好12385残疾人服务热线和网络信访平台,实现12110短信报警平台的全覆盖和功能提升。建立完善残疾人权益保障应急处置机制。建立山东省12385残疾人法律救助服务工作站,大力推进残疾人法律救助,帮助残疾人及时获得法律援助、法律服务和司法救助,扩大残疾人法律援助范围。
(五)凝聚形成加快推进残疾人小康进程的合力。
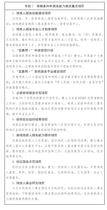
1.大力发展残疾人慈善事业。强化公募残疾人慈善组织的规范化建设,规范残疾人慈善募集活动,不断增强公众的慈善意识。支持残疾人福利基金会积极开展爱心捐助和专项募集活动,努力打造一批具有广泛影响的特色残疾人慈善事业品牌。加强助残慈善事业宣传,倡导鼓励公众、企事业单位、社会组织和群团组织帮扶贫困残疾人、捐助残疾人事业,兴办医疗、康复、特殊教育、托养照料、社会工作等服务机构和设施。各级红十字会、慈善总会等慈善团体要积极为残疾人事业筹集善款,安排资金用于支持符合其宗旨的残疾人援助项目。
2.推进志愿助残服务持续深入开展。健全志愿助残工作机制,完善志愿者招募注册、服务对接、服务记录、组织管理、评价激励、权益维护等制度。广泛开展“志愿助残阳光行动”“邻里守望”“手拉手红领巾助残”等群众性志愿助残活动。依托社区综合服务设施、专业服务机构、社区社会组织和社区残协,健全和完善志愿助残服务功能,大力加强志愿助残服务阵地建设。推动高校、企业、社区和乡镇广泛建立助残志愿服务组织。加大助残志愿者培训力度,加强助残志愿者骨干的培训,发展助残指导员队伍。加大志愿助残的宣传力度,普及志愿服务理念和志愿助残知识。注重培育、发现自强和助残典型,召开第六次全省自强模范与助残先进表彰大会。
3.加快发展残疾人服务产业。充分发挥市场机制作用,加快形成多元化的残疾人服务供给模式,更好地满足残疾人特殊性、多样化、多层次的需求。统筹规划残疾人服务业发展,大力发展残疾人服务中小企业,培育一批残疾人服务龙头企业,在用地、金融、价格等方面给予优惠,在人才、技术、管理等方面给予扶持,支持研发具有自主知识产权的技术和产品。着力推动残疾人辅助器具、康复护理、托养照料、生活服务、无障碍产品服务等产业发展,使康复护理、托养照料和生活服务产业形成一定规模;辅助器具、无障碍产品研发制造水平有较大提升。鼓励商业银行、信托、保险公司开发适宜残疾人的意外伤害、康复、护理、托养等金融、信托、保险产品。扶持发展特殊艺术,培育残疾人文化艺术品牌。制定残疾人服务行业管理制度,发挥残疾人服务行业组织自律监督作用,营造公平、有序的市场环境。
4.加大政府购买服务力度。培育和发展残疾人社会组织,重点发展服务类残疾人社会组织,运用政府购买服务机制,使残疾人社会组织积极参与残疾人公共服务的生产与传递过程。将残疾人基本公共服务作为政府购买服务的重点领域,以残疾人康复、护理、托养、生活服务、扶贫、职业培训、就业创业服务、家居无障碍环境改造等为重点,完善政府购买助残服务目录,加大政府购买服务力度,扩大购买规模。强化事前、事中和事后监管,加强对政府购买助残服务的质量监控和绩效考评,实现政府购买服务对培育专业服务组织、扩大服务供给、提高服务质量效益的综合放大效应。
5.营造良好氛围。结合培育和践行社会主义核心价值观,进一步加强和改进残疾人事业宣传工作。充分利用报刊、广播、电视和互联网等媒体,办好残疾人组织微博、微信和公共客户端,大力弘扬人道主义思想和残疾人“平等、参与、共享、融合”的现代文明理念,营造理解、尊重、关心、帮助残疾人的社会环境。把扶残助残作为文明城市、文明社区、文明单位创建条件,实行动态考核。积极参与残疾人事务国际交流合作,学习借鉴国际残疾人事务的有益经验,助力残疾人小康进程。
五、保障机制
(一)坚持党的领导。发展《规划》是实现残疾人和全省人民共建共享全面小康社会的行动指南,必须在党的领导下,统筹一盘棋,合力抓落实。必须在思想上政治上行动上同以习近平总书记为核心的党中央保持高度一致,用实际行动坚定不移地贯彻党的路线方针政策和重大决策部署。必须坚持围绕中心、服务大局,在认真落实省委关于经济社会发展重大战略、重大改革、重大任务等部署要求中推进残疾人事业发展。
(二)发挥政府主导作用。各级政府要将加快残疾人小康进程纳入全面建成小康社会大局、纳入重要议事日程,列为政府目标管理和绩效考核内容,主要领导负总责,分管领导具体负责,各级政府常务会议每年至少研究调度一次残疾人工作。坚持政府主导、社会参与、残疾人组织充分发挥作用的工作机制,各级政府残疾人工作委员会要加强统筹协调,进一步明确各有关部门、单位的职责边界和责任清单,形成齐抓共管、密切配合的工作格局。
(三)建立多元投入格局。残疾人事业经费要列入各级财政预算,继续加大各级财政对残疾人民生保障和残疾人事业的投入力度,按照支出责任合理安排所需经费。进一步加大国有资本收益、财政资金对残疾人民生保障的投入。充分发挥社会力量作用,鼓励采用政府和社会资本合作模式,形成多渠道、全方位的残疾人事业资金投入格局。
(四)加强基础设施和服务机构建设。统筹规划城乡残疾人服务设施建设,新型城镇化要配套建设残疾人康复、托养和文化体育等服务设施,实现合理布局。加快建设省残疾人就业服务中心,健全服务功能,提高服务水平。继续实施残疾人康复和托养设施建设项目,扩大覆盖范围。加强残疾人就业、盲人医疗按摩等设施建设和设备配置。对残疾人服务机构用地、价格、金融、技术、人才、管理等给予优惠扶持。加强残疾人服务机构能力建设,开展资质登记评估,建立可持续发展的管理运行机制。
(五)加强信息化建设、统计监测和政策研究。支持符合条件的残疾人服务科技创新应用,实施“互联网+”科技助残行动。加快推进残疾人事业信息化建设,依托全省统一的网络和电子政务公共服务平台,开发建设省、市、县(市、区)统一的残疾人公共服务管理系统和信息平台。建立健全以持证残疾人个体为精准服务对象的信息数据动态更新机制、统计分析机制、评价反馈机制,建立健全省、市、县(市、区)、乡镇(街道)、村(社区)五级残疾人基本服务状况的信息数据采集体系。加强与人口基础信息、相关政府部门数据资源的交换共享。把残疾人生存发展状况和残疾人事业发展统计纳入社会事业发展统计内容,建立全省残疾人小康进程监测指标统计制度,加强对残疾人小康进程监测数据的综合管理和动态更新。推动“互联网+”助残服务模式的创新应用。充分发挥高校和科研机构的学术优势,进一步加强残疾人事业的理论与实践研究。重点开展残疾人民生保障、社会福利、权益保护、残疾人服务业、政府购买残疾人服务、服务机构运行管理、无障碍环境建设等方面的研究。
(六)增强基层综合服务能力。实施县域残疾人服务能力提升项目,构建县(市、区)、乡镇(街道)、村(社区)三级联动互补的基层残疾人基本公共服务网络。建立健全县级残疾人康复、托养、职业培训、辅助器具适配、文化等基本公共服务平台,辐射带动乡镇(街道)、村(社区)残疾人工作开展。以社区为基础的城乡基层社会管理和公共服务平台要加强残疾人权益保障和基本公共服务。严格规范残疾等级评定和残疾人证发放管理,进一步简化办证流程。支持各类社会组织、社会工作服务机构、志愿服务组织到城乡社区开展助残服务,加强残疾人社会工作和残疾人家庭支持服务。完善残疾人服务专业技术人员和技能人员职业能力评价办法,加快培养残疾人服务专业人才队伍,按照国家有关规定落实为残疾人服务工作人员的工资待遇倾斜政策。
(七)推进城乡区域协调发展。在城乡一体化发展进程中加快促进农村残疾人增收、切实改善农村残疾人基本公共服务。鼓励引导城市优质残疾人公共服务资源向农村延伸。新型城镇化进程中确保把符合条件的农业转移人口中的残疾人优先转为城镇居民,确保进城残疾人享有基本社会保障、公共服务并做好就业扶持。2018年实现残疾人基本公共服务由户籍人口向常住人口扩展。加大对革命老区和贫困地区残疾人事业财政投入和公共资源配置力度,在政策、资金、项目方面重点向这些地区倾斜。
(八)充分发挥残疾人组织作用。残疾人组织是推动残疾人小康进程不可或缺的重要力量。各级残联组织要按照中央、省委关于加强和改进党的群团工作的部署安排,进一步加强自身建设,切实增强政治性、先进性、群众性,依法依章程履行“代表、服务、管理”职能;了解残疾人基本需求,反映残疾人的呼声愿望,协助政府做好有关法规、政策、规划、标准的制定和行业管理工作。实施残疾人组织建设“强基育人工程”,开展基层残疾人组织建设示范县、乡创建活动,进一步扩大残疾人组织覆盖面,提升县域残疾人组织治理能力。支持残疾人专门协会和村(社区)残疾人协会开展服务残疾人和维护残疾人合法权益工作,加强经费、场地、人员等工作保障。壮大专兼结合的残联干部队伍,加大残联干部的培养、交流和使用力度,完成各级残联残疾人干部配备工作目标,选好配强各级残联领导班子。广大残疾人工作者要恪守“人道、廉洁、服务、奉献”职业道德,增强服务意识,强化职业素质,做残疾人的贴心人,全心全意为残疾人服务。县(市、区)、乡镇政府应当将残疾人专职干事纳入社会工作者队伍规范管理,通过政府购买服务、以奖代补等方式,保障其工资、福利、社会保险待遇;对社区残疾人专职委员按照规定给予补贴。鼓励广大残疾人自尊、自信、自强、自立,不断增强自我发展能力,在全面建设小康社会进程中建功立业。
(九)抓好规划实施的监督、监测和绩效评估。实施好《规划》是各级政府和全社会义不容辞的责任。各级要依据本规划制定残疾人事业发展“十三五”规划,各部门要制定配套实施方案。各级、各部门要将本规划的主要任务指标纳入国民经济和社会发展总体规划、相关专项规划和年度计划,统筹安排、同步实施,确保规划规定的各项任务落到实处。各级残疾人工作委员会及相关部门要对规划执行情况进行督查、监测和跟踪问效,开展第三方评估,及时发现和解决执行中的问题。各级残疾人工作委员会每年底对规划执行情况进行监督检查,在“十三五”中期和期末对规划实施情况进行检查督导、绩效评估和信息公开,按照有关规定表彰先进典型。

附件:重点任务分工
抄送:省委各部门,省人大常委会办公厅,省政协办公厅,省法院,省检察院。各民主党派省委。
山东省人民政府办公厅2016年12月23日印发